#
北京金俊马文化有限责任公司(原北京天道恒远文化有限公司)
登录
|
注册
|
收藏本站
|
站点地图
欢迎:[
]
退出
|
站点地图
腾讯微博
新浪微博
欢迎您来到金俊马图书官网,期待与您成为忠实的商业合作伙伴
购书优惠多多!!!详情请咨询在线客服或拨打热线电话咨询。
热线电话:
13581820413
金俊马首页
儿童图书批发
图书批发
中小学图书
社会图书馆图书
大学图书
婴幼儿图书
农家书屋
下载中心
图书投标
投标优势
中标业绩
服务流程
投标承诺
投标问答
合作优势
图书批发优势
图书投标优势
图书馆配套设备
成功案例
图书批发案例
图书投标案例
会员中心
会员说明
批发会员
资讯中心
金俊马动态
客户评价
物流状态
常见问答
出版社大全
走进金俊马
热门关键词:
图书馆配套设备
全国图书采购项目投标
中小学图书批发
教育部基础教育课程教材
社会图书馆馆配
少儿图书
当前位置:
首页
»
资讯中心
»
图书投标案例
»
忠县教育委员会中小学纸质图书采购结果预公示
资讯分类
天道新闻
荣誉证书
天道资讯
天道动态
客户评价
物流动态
常见问答
出版社大全
新锐特约作家
成功案例
图书批发案例
图书投标案例
客户见证
批发商见证
投标客户见证
合作伙伴
忠县教育委员会中小学纸质图书采购结果预公示
文章出处:
网责任编辑:
作者:
人气:
-
发表时间:2018-04-19 10:28:00
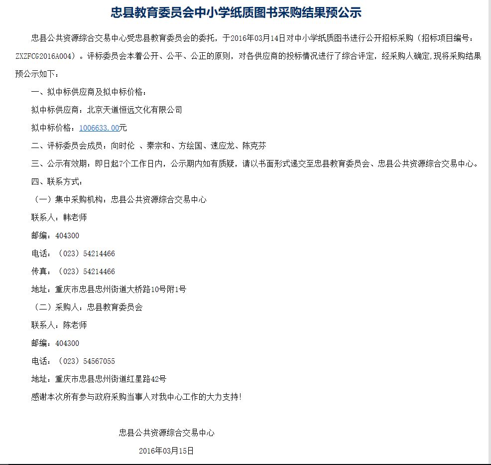
甲方(采购人): 忠县公共资源综合交易中心
乙方(中标人):北京天道恒远文化 有限公司
拟中标价格:1006633.00
图书招投标项目
中标公告
下一篇:
长坦县文化广电旅游局农家书屋图书采购项目
上一篇:
周宁县图书馆中文纸质图书招标项目
此文关键字:
中小学图书馆馆配|社会图书馆图书采购项目投标|大学图书馆采购项目|少儿图书批发|农家书屋
相关资讯
推荐产品